2026年树立和践行正确政绩观学习教育工作安排表(XX党支部).docx

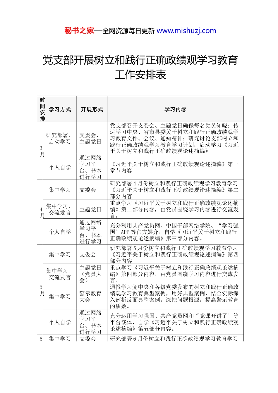
秘书之家—全网资源每日更新 www.mishuzj.com党支部开展树立和践行正确政绩观学习教育工作安排表时间安排学习方式开展形式学习内容3月研究部署、启动学习支委会、主题党日党支部召开支委会、主题党日确保每名党员知晓;传达学习中央、省市县委关于树立和践行正确政绩观学习教育文件、会议、通知精神;研究讨论支部树立和践行正确政绩观学习教育学习计划;启动学习《习近平关于树立和践行正确政绩观论述摘编》个人自学通过网络学习平台、书本进行学习《习近平关于树立和践行正确政绩观论述摘编》第一章节内容4月集中学习支委会研究部署 4 月份树立和践行正确政绩观学习教育学习《习近平关于树立和践行正确政绩观论述摘编》第二部分内容集中学习、交流发言主题党日重点学习《习近平关于树立和践行正确政绩观论述摘编》第二部分内容,由党员围绕学习内容进行交流发言。个人自学通过网络学习平台、书本进行学习充分利用共产党员网、中国干部网络学院、“学习强国”APP 等官方媒介,自学《习近平关于树立和践行正确政绩观论述摘编》第三部分内容。5月集中学习支委会研究部署 5 月份树立和践行正确政绩观学习教育学习《习近平关于树立和践行正确政绩观论述摘编》第四部分内容集中学习、交流发言主题党日(党员大会)重点学习《习近平关于树立和践行正确政绩观论述摘编》第四部分内容,由党员围绕学习内容进行交流发言。集中学习警示教育大会通报学习党中央和各级党委发布的树立和践行正确政绩观学习教育典型案例,用好典型案例,结合实际深入剖析反面典型案例,深挖问题根源,提高警示教育的质效。个人自学通过网络学习平台、书本进行学习充分运用学习强国、共产党员网和“党课开讲了”等平台载体,自学《习近平关于树立和践行正确政绩观论述摘编》第五部分内容。6集中学习支委会研究部署 6 月份树立和践行正确政绩观学习教育学习秘书之家—全网资源每日更新 www.mishuzj.com时间安排学习方式开展形式学习内容月《习近平关于树立和践行正确政绩观论述摘编》第六、七部分内容集中学习、交流发言主题党日重点学习《习近平关于树立和践行正确政绩观论述摘编》第六部分内容,由党员围绕学习内容进行交流发言。个人自学通过网络学习平台、书本进行学习充分运用学习强国、共产党员网和“党课开讲了”等平台载体,自学《习近平关于树立和践行正确政绩观论述摘编》第六部分内容。集中学习专题党课学习党支部书记围绕树立和践行正确政绩观,为支部党员讲党课7月集中学习支委会研究部署 7 月份树立和践行正确政绩观学习教育学习《习近平关于树立和践行正确政绩观论述摘编》第七部分内容集中学习、交流发言主题党日重点学习《习近平关于树立和践行正确政绩观论述摘编》第七部分内容,由党员围绕学习内容进行交流发言。个人自学通过网络学习平台、书本进行学习充分运用学习强国、共产党员网和“党课开讲了”等平台载体,自学《习近平关于树立和践行正确政绩观论述摘编》第七部分内容。集中学习检视整改、自我剖析结合×× ,边学习边对照边查摆,在检视反思中剖析根源、改进提高

1、当您付费下载文档后,您只拥有了使用权限,并不意味着购买了版权,文档只能用于自身使用,不得用于其他商业用途(如 [转卖]进行直接盈利或[编辑后售卖]进行间接盈利)。
2、本站所有内容均由合作方或网友上传,本站不对文档的完整性、权威性及其观点立场正确性做任何保证或承诺!文档内容仅供研究参考,付费前请自行鉴别。
3、如文档内容存在违规,或者侵犯商业秘密、侵犯著作权等,请点击“违规举报”。

碎片内容

发表评论取消回复

参与评论可获取积分奖励  
材料大师姐
实名认证
内容提供者

材料代笔、论文期刊请加微信sjgw98咨询

阅读排行

确认删除?
VIP会员
客服微信
  • 扫一扫添加客服微信
回到顶部