2026年树立和践行政绩观学习教育工作计划表(XX党组).docx

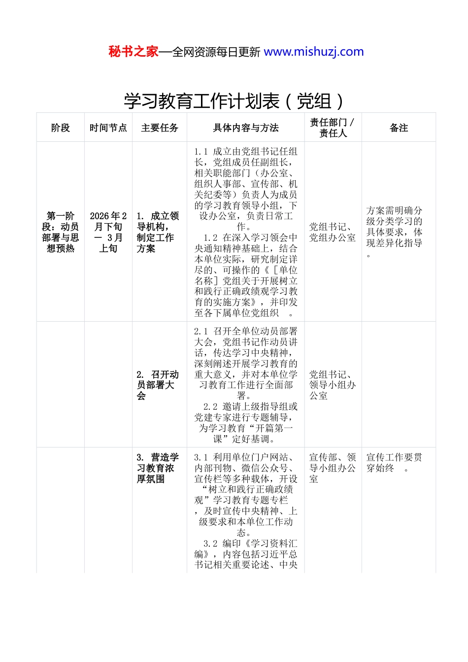
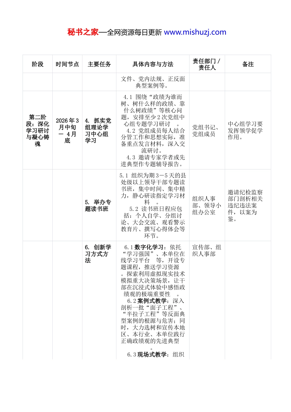
秘书之家—全网资源每日更新 www.mishuzj.com学习教育工作计划表(党组)阶段时间节点主要任务具体内容与方法责任部门/责任人备注第一阶段:动员部署与思想预热2026 年 2月下旬- 3 月上旬1. 成立领导机构,制定工作方案1.1 成立由党组书记任组长,党组成员任副组长,相关职能部门(办公室、组织人事部、宣传部、机关纪委等)负责人为成员的学习教育领导小组,下设办公室,负责日常工作。 1.2 在深入学习领会中央通知精神基础上,结合本单位实际,研究制定详尽的、可操作的《[单位名称]党组关于开展树立和践行正确政绩观学习教育的实施方案》,并印发至各下属单位党组织 。党组书记、党组办公室方案需明确分级分类学习的具体要求,体现差异化指导 。 2. 召开动员部署大会2.1 召开全单位动员部署大会,党组书记作动员讲话,传达学习中央精神,深刻阐述开展学习教育的重大意义,并对本单位学习教育工作进行全面部署。 2.2 邀请上级指导组或党建专家进行专题辅导,为学习教育“开篇第一课”定好基调。党组书记、领导小组办公室 3. 营造学习教育浓厚氛围3.1 利用单位门户网站、内部刊物、微信公众号、宣传栏等多种载体,开设“树立和践行正确政绩观”学习教育专题专栏 ,及时宣传中央精神、上级要求和本单位工作动态。 3.2 编印《学习资料汇编》,内容包括习近平总书记相关重要论述、中央宣传部、领导小组办公室宣传工作要贯穿始终 。秘书之家—全网资源每日更新 www.mishuzj.com阶段时间节点主要任务具体内容与方法责任部门/责任人备注文件、党内法规、正反面典型案例等。第二阶段:深化学习研讨与凝心铸魂2026 年 3月中旬- 4 月底4. 抓实党组理论学习中心组学习4.1 围绕“政绩为谁而树、树什么样的政绩、靠什么树政绩”等核心问题,安排至少 2 次党组中心组专题学习研讨 。 4.2 党组成员每人结合分管工作和思想实际,准备重点发言材料,深入交流研讨。 4.3 邀请专家学者或先进典型作专题辅导报告。党组书记、党组成员中心组学习要发挥领学促学作用。 5. 举办专题读书班5.1 组织为期 3-5 天的县处级以上领导干部专题读书班,集中时间、集中精力,静心研读指定学习材料 。 5.2 读书班日程应包括:个人自学、分组讨论、大会交流、观看警示教育片、撰写心得体会等环节。组织人事部、领导小组办公室邀请纪检监察部门剖析相关违纪违法案件,以案为鉴。 6. 创新学习方式方法6.1 数字化学习:依托“学习强国”、本单位在线学习平台 等,开设专题课程,推送学习资源 。探索利用虚拟现实技术模拟重大决策场景,让干部在沉浸式体验中感悟政绩观的极端重要性 。 6.2 案例式教学:深入剖析一批“面子工程”、“半拉子工程”等反面典型案例的根源与危害;同时,大力选树和宣传本地区、本行业、本单位践行正确政绩观的先进典型 。 6.3 现场式教学:组织宣传部、组织人事部 秘书之家—全网资源每日更新 www.mishuzj.com阶段时间节点主要任务具体内容与方法责任部门/责任人备注赴红色教育基地、改革开放前沿阵地或乡村振兴示范点,实地感悟党的初心使命和实干为民的奋斗精神。第三阶段:深入查摆剖析与对标检视2026 年 5月上旬- 6 月上旬7. 广泛征求意见建议7.1 开门纳谏:通过设立意见箱、开通热线电话、召开座谈会、发放征求意见表、网络征集等方式,多渠道、全方位听取干部职工、服务对象、基层群众对党组及成员在政绩观方面的意见建议 。 7.2 走访调研:党组成员带头深入基层一线、项目现场、服务窗口,开展“解剖麻雀”式调研,面对面听取真实声音。领导小组办公室、党组成员确保征求意见渠道畅通、真实有效,避免形式化。 8. 精准对标检视剖析8.1 个人自查:党组成员对照习近平总书记重要论述、党章党规党纪、群众意见建议、反面典型案例,认真撰写个人对照检查材料,把自己摆进去、把职责摆进去、把工作摆进去 。 8.2 党组专题民主生活会:召开一次以“树立和践行正确政绩观”为主题的专题民主生活会。会上,党组书记代表班子作对照检查,班子成员逐一进行个人检视剖析,严肃认真开展批评和自我批评。 8.3...

1、当您付费下载文档后,您只拥有了使用权限,并不意味着购买了版权,文档只能用于自身使用,不得用于其他商业用途(如 [转卖]进行直接盈利或[编辑后售卖]进行间接盈利)。
2、本站所有内容均由合作方或网友上传,本站不对文档的完整性、权威性及其观点立场正确性做任何保证或承诺!文档内容仅供研究参考,付费前请自行鉴别。
3、如文档内容存在违规,或者侵犯商业秘密、侵犯著作权等,请点击“违规举报”。

碎片内容

发表评论取消回复

参与评论可获取积分奖励  
材料大师姐
实名认证
内容提供者

材料代笔、论文期刊请加微信sjgw98咨询

阅读排行

确认删除?
VIP会员
客服微信
  • 扫一扫添加客服微信
回到顶部