2025年组织生活会党支部问题整改清单.docx

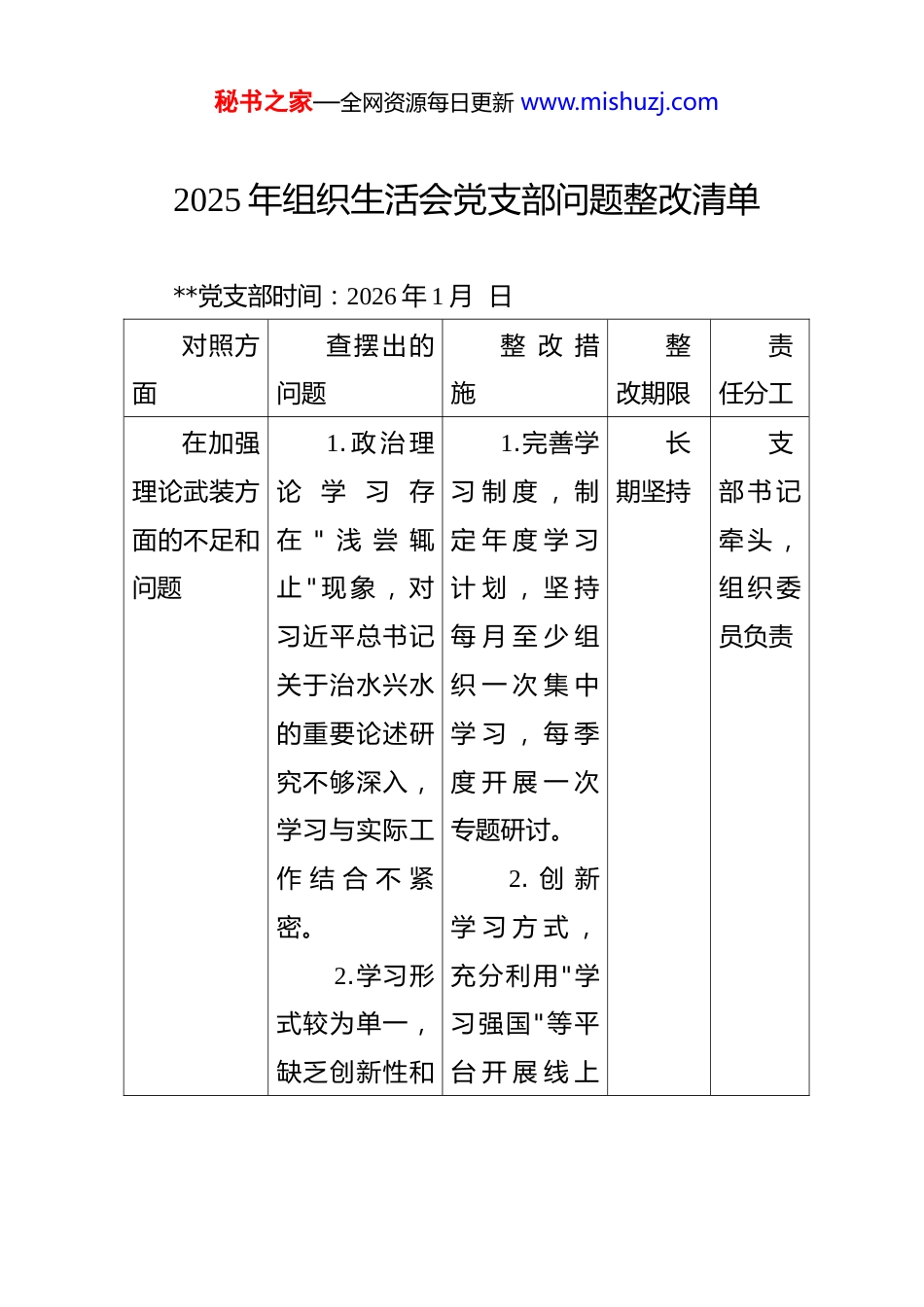
秘书之家—全网资源每日更新 www.mishuzj.com2025 年组织生活会党支部问题整改清单 **党支部时间:2026 年 1 月 日对照方面查摆出的问题整 改 措施整改期限责任分工在加强理论武装方面的不足和问题1. 政 治 理论 学 习 存在 " 浅 尝 辄止 " 现 象 , 对习近平总书记关于治水兴水的重要论述研究不够深入,学习与实际工作 结 合 不 紧密。 2.学习形式较为单一,缺乏创新性和1.完善学习 制 度 , 制定 年 度 学 习计 划 , 坚 持每 月 至 少 组织 一 次 集 中学 习 , 每 季度 开 展 一 次专题研讨。 2. 创 新学 习 方 式 ,充分利用"学习强国"等平台 开 展 线 上长期坚持支部 书 记牵 头 ,组 织 委员负责秘书之家—全网资源每日更新 www.mishuzj.com吸 引 力 , 运用 " 学 习 强国 " 等 现 代 化手段开展学习的频次较少。 3.理论联系实际不够紧密,没有很好地把学习成果转化为推动**安全运行、提升服务质量的具体举措。学 习 , 采取"微党课""学习分享会"等形式提升 学 习 吸 引力。 3. 强 化学 用 结 合 ,围 绕 ** 管理 、 防 汛 防旱 等 重 点 工作 开 展 调 查研 究 , 推 动理 论 学 习 成果转化。在执行上级组织决定方面的不足和问题1. 贯 彻 落实上级决策部署 存 在 " 中 梗阻 " , 有 时 存1.强化政治 意 识 , 坚决 贯 彻 落 实上 级 党 组 织立行立改 , 长期坚持支部 书 记负总责 , 全秘书之家—全网资源每日更新 www.mishuzj.com在等待观望、被动应付的情况,执行中偶有打折扣、搞变通现象。 2.请示报告制度执行不够严格,个别同志存在先斩后奏或事后补报的情况。 3.工作标准存在就低不就高现象,缺乏争先创优的进取意识。的 各 项 决 策部 署 , 做 到令 行 禁 止 、不打折扣。 2. 完 善请 示 报 告 制度 , 规 范 重大 事 项 请 示报 告 流 程 ,确 保 及 时 准确 、 规 范 有序。 3. 提 高工 作 标 准 ,主 动 对 标 先进 、 争 先 创优 , 高 质 量完 成 各 项 工作任务。体 支 委分 工 落实秘书之家—全网资源每日更新 www.mishuzj.com在严格组织生活方面的不足和问题1."三会一课 " 质 量 有 待提升,部分会议议题不够聚焦、讨论不够深入、决议执行跟踪不够到位。 2.主题党日活动形式不够丰富,主要以学习文件、观 看 视 频 为主,缺乏实践性活动载体。 3.批评与自我批评开展不够深入,存在 " 好 人 主1.提升 " 三 会 一课"质量,精心 设 计 会 议议 题 , 增 强针 对 性 和 实效 性 , 建 立决 议 执 行 跟踪机制。 2. 丰 富主 题 党 日 活动 , 结 合 **工 作 特 点 ,开 展 形 式 多样 的 实 践 活动 和 志 愿 服务。 3. 用 好批 评 武 器 ,2026 年 6月 底 前见成效组织 委 员牵 头 ,支 部 书记督促秘书之家—全网资源每日更新 www.mishuzj.com义 " 倾 向 , 辣味不足、红脸出汗不够。营 造 讲 真话 、 讲 实 话的 良 好 氛围 , 真 正 做到 红 脸 出汗 、 触 及 灵魂。在加强党员管理监督方面的不足和问题1. 党 员 日常教育管理存在薄弱环节,对一线值班、轮班作业的党员同志管理覆盖不够全面,存 在 管 理 盲区。 2.党员先锋模范作用发挥不够充分,1.健全日常 管 理 机制 , 针 对 值班 轮 班 特点 , 创 新 党员 教 育 管 理方 式 , 消 除管理盲区。 2. 强 化先 锋 意 识 ,设 立 党 员 示范 岗 、 党 员2026 年 6月底前纪检 委 员牵 头 ,支 部 书记把关秘书之家—全网资源每日更新 www.mishuzj.com在防汛抢险、设备抢修等关键 时 刻 , " 一名党员一面旗帜 " 的 示 范 带动作用发挥不够。责 任 区 , 引导 党 员 在 急难 险 重 任 务中 冲 锋 在前。 3. 严 格监 督 约 束 ,及 时 发 现 和纠...

1、当您付费下载文档后,您只拥有了使用权限,并不意味着购买了版权,文档只能用于自身使用,不得用于其他商业用途(如 [转卖]进行直接盈利或[编辑后售卖]进行间接盈利)。
2、本站所有内容均由合作方或网友上传,本站不对文档的完整性、权威性及其观点立场正确性做任何保证或承诺!文档内容仅供研究参考,付费前请自行鉴别。
3、如文档内容存在违规,或者侵犯商业秘密、侵犯著作权等,请点击“违规举报”。

碎片内容

发表评论取消回复

参与评论可获取积分奖励  
材料大师姐
实名认证
内容提供者

材料代笔、论文期刊请加微信sjgw98咨询

阅读排行

确认删除?
VIP会员
客服微信
  • 扫一扫添加客服微信
回到顶部