2026妇联政绩观查摆问题整改清单.docx

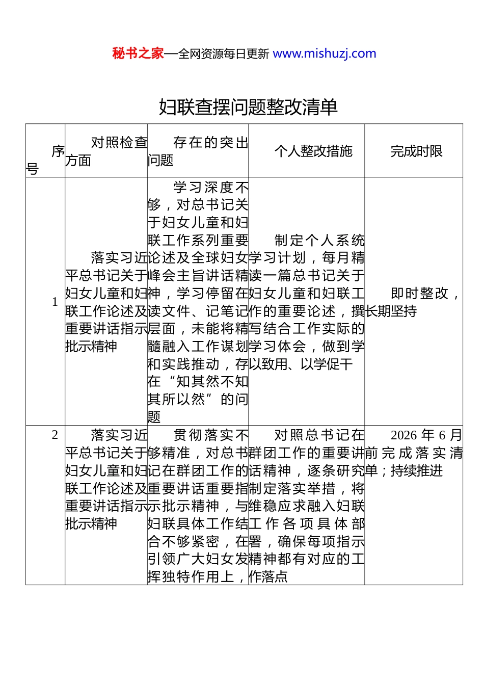
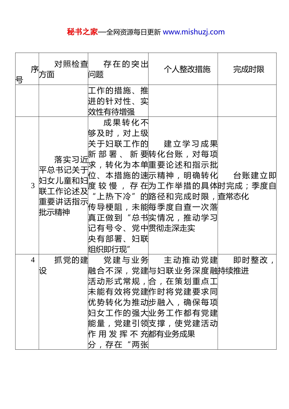
秘书之家—全网资源每日更新 www.mishuzj.com妇联查摆问题整改清单 序号对照检查方面存 在 的 突 出问题个人整改措施完成时限1落实习近平总书记关于妇女儿童和妇联工作论述及重要讲话指示批示精神学 习 深 度 不够,对总书记关于妇女儿童和妇联工作系列重要论述及全球妇女峰会主旨讲话精神,学习停留在读文件、记笔记层面,未能将精髓融入工作谋划和实践推动,存在“知其然不知其所以然”的问题制 定 个 人 系 统学习计划,每月精读一篇总书记关于妇女儿童和妇联工作的重要论述,撰写结合工作实际的学习体会,做到学以致用、以学促干即时整改,长期坚持2落实习近平总书记关于妇女儿童和妇联工作论述及重要讲话指示批示精神贯 彻 落 实 不够精准,对总书记在群团工作的重要讲话重要指示批示精神,与妇联具体工作结合不够紧密,在引领广大妇女发挥独特作用上,对 照 总 书 记 在群团工作的重要讲话精神,逐条研究制定落实举措,将维稳应求融入妇联工 作 各 项 具 体 部署,确保每项指示精神都有对应的工作落点2026 年 6 月前 完 成 落 实 清单;持续推进秘书之家—全网资源每日更新 www.mishuzj.com序号对照检查方面存 在 的 突 出问题个人整改措施完成时限工作的措施、推进的针对性、实效性有待增强3落实习近平总书记关于妇女儿童和妇联工作论述及重要讲话指示批示精神成 果 转 化 不够及时,对上级关于妇联工作的新 部 署 、 新 要求,转化为本单位、本措施的速度 较 慢 , 存 在“上热下冷”的传导梗阻,未能真正做到“总书记有号令、党中央有部署、妇联组织即行现”建 立 学 习 成 果转化台账,对每项重要论述和指示批示精神,明确转化为工作举措的具体路径和完成时限,每季度自查一次落实情况,推动学习贯彻走深走实台账建立即时完成;季度自查常态化4抓党的建设党 建 与 业 务融合不深,党建活动形式常规,未能有效将党建优势转化为推动妇女工作的强大能量,党建引领作 用 发 挥 不 充分,存在“两张主 动 推 动 党 建与妇联业务深度融合,在策划重点工作时将党建要求同步融入,确保每项业务工作都有党建支撑,使党建活动都有业务成果即时整改,持续推进秘书之家—全网资源每日更新 www.mishuzj.com序号对照检查方面存 在 的 突 出问题个人整改措施完成时限皮”现象5抓党的建设“三会一课”质量有待提升,组织生活在内容设 计 上 创 新 不足,有时存在程序化倾向,党员的思想碰撞和理论武装效果不够理想,组织生活的“熔炉”功能发挥不充分改 进 组 织 生 活方式,增加专题研讨、案例分析等互动环节,每次“三会一课”前认真备课,确保内容有深度、有温度;主动就工作中的难点问题在组织生活中开展讨论,提升党员教育实效即时整改,持续推进6抓党的建设党 风 廉 政 建设压力传导不够有 力 , 在 推 动“一岗双责”落实方面,落实开展廉政教育、下发提醒通知等常规动作,对各岗位廉政风险的精准防控和常态化督促力度不足改 变 “ 通 知式 ” 廉 政 教 育 惯性,主动与各岗位负责人开展“一对一”廉洁谈话,亲自督促其履行廉政责任;对发现的苗头 性 、 倾 向 性 问题 , 做 到 当 面 指出、当日记录,不拖延、不回避即时整改;每季度约谈督促不少于一次7坚持人民至上、践行为困 境 家 庭 精准 帮 扶 不 够 到主 动 开 展 困 境妇女专项摸排,建摸 排 台 账2026 年 6 月前建秘书之家—全网资源每日更新 www.mishuzj.com序号对照检查方面存 在 的 突 出问题个人整改措施完成时限民 服 务 宗 旨(困境家庭精准帮扶)位,对辖区内困境妇女家庭底数掌握不够全面,帮 扶 措 施 偏 于“输血”式,在激发妇女自我发展内生动力上办法不多,帮扶的精准性和可持续性有待增强立精准帮扶台账,推行“一户一策”帮扶模式;对长期困难家庭,亲自研究制定个性化帮扶方案,定期跟踪帮扶效果,确保帮扶措施真正解决实际问题立;帮扶方案长期跟进8坚持人民至上、践行为民 服 务 宗 旨(妇女创业发展扶持)妇 女 创 业 发展...

1、当您付费下载文档后,您只拥有了使用权限,并不意味着购买了版权,文档只能用于自身使用,不得用于其他商业用途(如 [转卖]进行直接盈利或[编辑后售卖]进行间接盈利)。
2、本站所有内容均由合作方或网友上传,本站不对文档的完整性、权威性及其观点立场正确性做任何保证或承诺!文档内容仅供研究参考,付费前请自行鉴别。
3、如文档内容存在违规,或者侵犯商业秘密、侵犯著作权等,请点击“违规举报”。

碎片内容

发表评论取消回复

参与评论可获取积分奖励  
材料大师姐
实名认证
内容提供者

材料代笔、论文期刊请加微信sjgw98咨询

阅读排行

确认删除?
VIP会员
客服微信
  • 扫一扫添加客服微信
回到顶部