乡镇党委书记树立和践行正确政绩观学习教育个人对照查摆问题清单(四大方面16个对照 ).doc

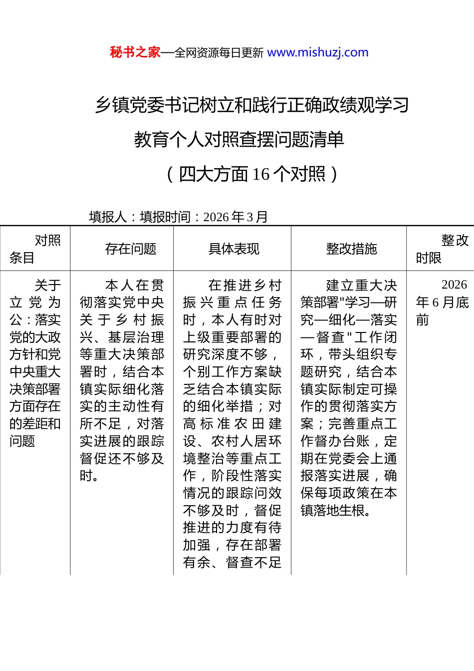
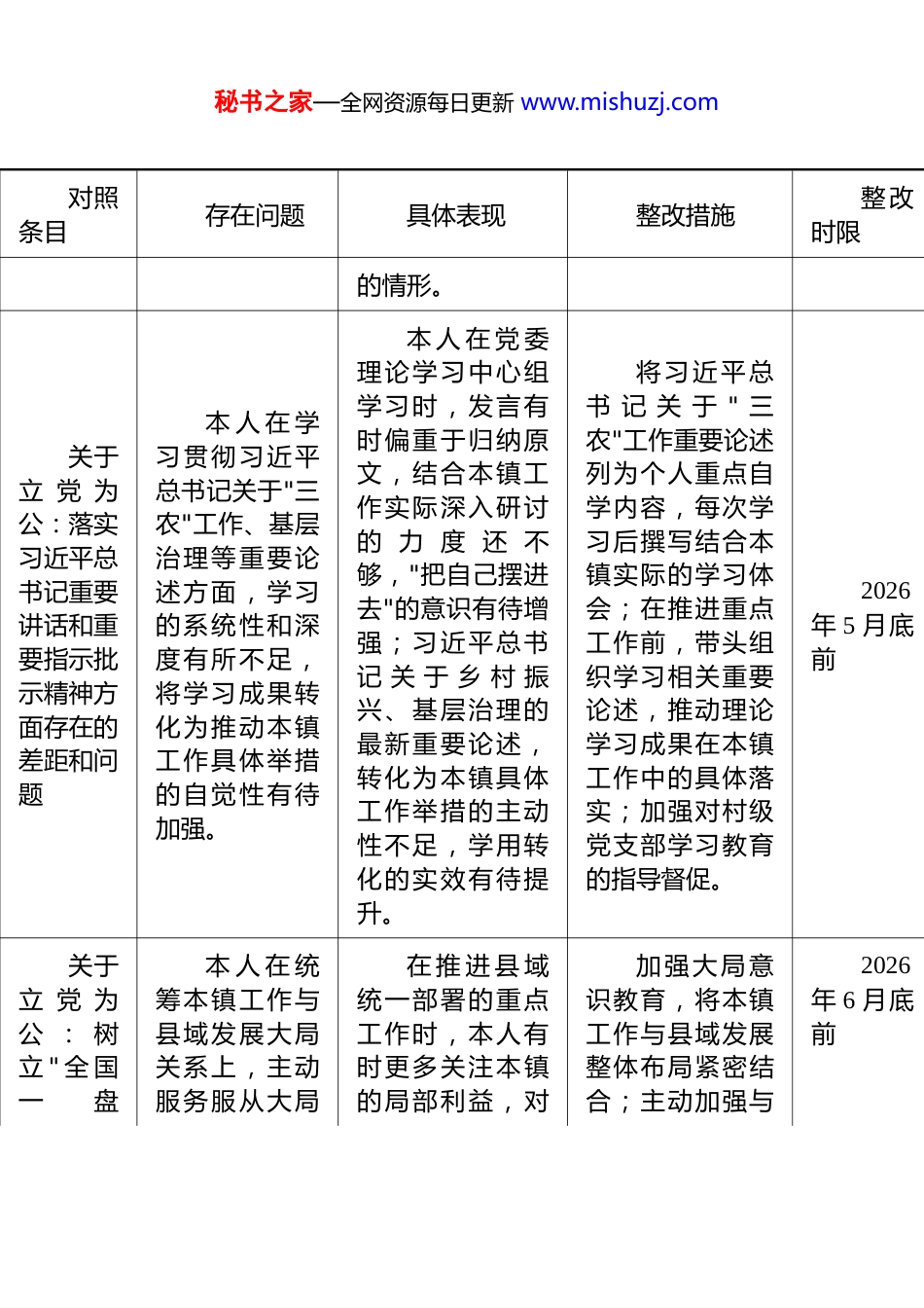
秘书之家—全网资源每日更新 www.mishuzj.com乡镇党委书记树立和践行正确政绩观学习教育个人对照查摆问题清单(四大方面 16 个对照)填报人:填报时间:2026 年 3 月对照条目存在问题具体表现整改措施整改时限关于立 党 为公:落实党的大政方针和党中央重大决策部署方面存在的差距和问题本 人 在 贯彻落实党中央关 于 乡 村 振兴、基层治理等重大决策部署时,结合本镇实际细化落实的主动性有所不足,对落实进展的跟踪督促还不够及时。在 推 进 乡 村振 兴 重 点 任 务时,本人有时对上级重要部署的研究深度不够,个别工作方案缺乏结合本镇实际的细化举措;对高 标 准 农 田 建设、农村人居环境整治等重点工作,阶段性落实情况的跟踪问效不够及时,督促推进的力度有待加强,存在部署有余、督查不足建立重大决策部署"学习—研究—细化—落实— 督 查 " 工 作 闭环,带头组织专题研究,结合本镇实际制定可操作的贯彻落实方案;完善重点工作督办台账,定期在党委会上通报落实进展,确保每项政策在本镇落地生根。2026年 6 月底前秘书之家—全网资源每日更新 www.mishuzj.com对照条目存在问题具体表现整改措施整改时限的情形。关于立 党 为公:落实习近平总书记重要讲话和重要指示批示精神方面存在的差距和问题本 人 在 学习贯彻习近平总书记关于"三农"工作、基层治理等重要论述方面,学习的系统性和深度有所不足,将学习成果转化为推动本镇工作具体举措的自觉性有待加强。本 人 在 党 委理论学习中心组学习时,发言有时偏重于归纳原文,结合本镇工作实际深入研讨的 力 度 还 不够,"把自己摆进去"的意识有待增强;习近平总书记 关 于 乡 村 振兴、基层治理的最新重要论述,转化为本镇具体工作举措的主动性不足,学用转化的实效有待提升。将习近平总书 记 关 于 " 三农"工作重要论述列为个人重点自学内容,每次学习后撰写结合本镇实际的学习体会;在推进重点工作前,带头组织学习相关重要论述,推动理论学习成果在本镇工作中的具体落实;加强对村级党支部学习教育的指导督促。2026年 5 月底前关于立 党 为公 : 树立 " 全 国一盘本 人 在 统筹本镇工作与县域发展大局关系上,主动服务服从大局在 推 进 县 域统一部署的重点工作时,本人有时更多关注本镇的局部利益,对加强大局意识教育,将本镇工作与县域发展整体布局紧密结合;主动加强与2026年 6 月底前秘书之家—全网资源每日更新 www.mishuzj.com对照条目存在问题具体表现整改措施整改时限棋 " 思想、服务服从大局方面存在的差距和问题的意识有时不够强,就本镇看本镇、缺乏全局视野的倾向在个别工作中有所体现。如何服务县域整体发展大局的主动谋划不够;在配合上级开展专项工作时,主动对接的积极性有时不足,等待上级具体安排多、自 主 谋 划 落 实少;在处理跨村利 益 协 调 事 项时,统筹协调的主 动 性 有 待 加强。上级部门和相关镇 街 的 对 接 联系;定期研究本镇工作与县域发展 大 局 的 结 合点,强化服务大局的主动性和自觉性。关于立 党 为公:对照岗位职责履职方面存在的差距和问题本 人 作 为镇党委书记,在履行党委书记岗位职责方面,对班子成员履行"一岗双责"的日常督促提醒还不够及时,统筹抓好党建工作与业务工作深度融本 人 有 时 对班子成员分管领域工作推进情况的跟踪了解不够及时,对分管领域存在的薄弱环节发现不够早;在推进党建工作与业务工作融合方 面 , 有 时 存在"两张皮"的倾完善党委书记 岗 位 职 责 清单,对照职责逐项查缺补漏;加强对班子成员履职情况的日常关注,完善"一岗双责 " 落 实 督 促 机制;推动党建工作与本镇中心工作同步部署、同2026年 6 月底前秘书之家—全网资源每日更新 www.mishuzj.com对照条目存在问题具体表现整改措施整改时限合的力度有待加强。向,党建工作引领业务发展的效果有待提升;对村级班子履职情况的日常指导和监督有所不足,个别村级工作推进迟缓的情形未能及时发现推动改进。步推进、同步考核;定期开展村级工作督查,...

1、当您付费下载文档后,您只拥有了使用权限,并不意味着购买了版权,文档只能用于自身使用,不得用于其他商业用途(如 [转卖]进行直接盈利或[编辑后售卖]进行间接盈利)。
2、本站所有内容均由合作方或网友上传,本站不对文档的完整性、权威性及其观点立场正确性做任何保证或承诺!文档内容仅供研究参考,付费前请自行鉴别。
3、如文档内容存在违规,或者侵犯商业秘密、侵犯著作权等,请点击“违规举报”。

碎片内容

发表评论取消回复

参与评论可获取积分奖励  
材料大师姐
实名认证
内容提供者

材料代笔、论文期刊请加微信sjgw98咨询

阅读排行

确认删除?
VIP会员
客服微信
  • 扫一扫添加客服微信
回到顶部