XX局领导班子树立和践行正确政绩观学习教育问题查摆清单(精品).docx

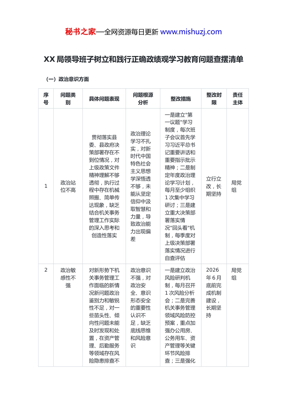
秘书之家—全网资源每日更新 www.mishuzj.comXX 局领导班子树立和践行正确政绩观学习教育问题查摆清单(一)政治意识方面序号问题类别具体问题表现问题根源分析整改措施整改时限责任主体1政治站位不高贯彻落实县委、县政府决策部署存在不到位情况,对上级政策文件精神理解不够透彻,执行过程中存在机械照搬、简单传达现象,缺乏结合机关事务管理工作实际的深入思考和创造性落实政治理论学习不扎实,对新时代中国特色社会主义思想学深悟透不够,未能从坚定信仰中汲取智慧和力量,导致政治能力出现偏差一是建立"第一议题"学习制度,每次班子会议首先学习习近平总书记重要讲话和重要指示批示精神;二是制定年度政治理论学习计划,每月至少组织1 次集中学习研讨;三是建立重大决策部署落实情况"回头看"机制,每季度对上级决策部署落实情况进行自查评估立行立改,长期坚持局党组2政治敏感性不强对新形势下机关事务管理工作面临的新情况新问题政治鉴别力和敏锐性不足,对一些苗头性、倾向性问题未能及时发现和处置,在资产管理、后勤服务等领域存在风险隐患排查不政治意识不强,对政治安全、意识形态安全的重要性认识不足,缺乏底线思维和风险意识一是建立政治风险研判机制,每月召开1 次风险分析会;二是完善机关事务管理领域风险防控预案,重点加强办公用房、公务用车、资产管理等关键环节风险排查;三是强化2026年 6 月底前完成机制建设,长期坚持局党组秘书之家—全网资源每日更新 www.mishuzj.com到位问题政治敏锐性培训,每季度组织 1 次警示教育3政治能力不足面对机关事务管理体制改革、数字化转型等新形势新挑战,有时未能从政治高度审视和把握工作,存在就事论事、就业务谈业务现象,缺乏从全局和战略高度谋划工作的意识政治能力锻炼不够,缺乏从政治上分析问题、解决问题的能力训练,对"国之大者"领悟不深一是建立重大事项政治影响评估制度,对涉及全局性、敏感性的重大事项进行政治影响评估;二是加强政治能力培训,每年至少组织 2 次政治能力专题培训;三是建立班子成员联系基层制度,深入一线了解实际情况2026年 5 月底前完成制度建立,长期坚持局党组4理论武装不实政治理论学习存在形式化、表面化问题,学习计划执行不严格,学习内容与实际工作结合不紧密,存在学用脱节、知行不一现象对理论学习重要性认识不足,存在以干代学、以会代学现象,缺乏系统性和针对性一是完善党组理论学习中心组学习制度,每月至少开展1 次集中学习;二是建立学习成果转化机制,每季度组织 1 次学习成果交流研讨;三是建立个人学习档案,将学习情况纳入年度考核立行立改,长期坚持局党组5政治纪律执行不严在执行政治纪律和政治规矩方面存在宽松软现象,对党员干部日常教纪律意识淡薄,对政治纪律和政治规矩的严肃一是建立政治纪律执行情况定期检查制度,每季度开展 1 次专项检立行立改,长期坚持局党组秘书之家—全网资源每日更新 www.mishuzj.com育管理监督不够严格,存在"老好人"思想,对一些违规违纪苗头未能及时提醒和纠正性认识不足,存在"小节无害"的错误认识查;二是完善党员干部日常监督机制,建立廉政谈话制度;三是严格执纪问责,对违反政治纪律的行为"零容忍"(二)宗旨观念方面序号问题类别具体问题表现问题根源分析整改措施整改时限责任主体6宗旨意识淡化存在官僚主义倾向,宗旨意识淡化,以管理者自居,缺乏服务意识,对机关干部职工的实际需求关注不够,在餐饮服务、物业服务等方面存在质量不高、回应不及时问题群众观念淡薄,忘记了"我是谁、为了谁、依靠谁"的根本问题,缺乏以人民为中心的发展思想一是开展"换位思考、用心服务"主题活动,每月组织 1 次服务对象座谈会;二是建立服务质量满意度测评机制,每季度开展 1 次满意度调查;三是完善服务投诉处理机制,确保投诉件件有回音、事事有落实立行立改,长期坚持局党组7群众观念淡薄服务意识差,群众观念淡薄,服务意识不强,主动性不强,对机关干部职工反映的问题存在推诿扯皮、敷衍脱离群众、脱离实际,缺乏深入基层、深入一线的工作作风,对群众急难愁盼问题了解不一是建立班子成员定期走访制度,...

1、当您付费下载文档后,您只拥有了使用权限,并不意味着购买了版权,文档只能用于自身使用,不得用于其他商业用途(如 [转卖]进行直接盈利或[编辑后售卖]进行间接盈利)。
2、本站所有内容均由合作方或网友上传,本站不对文档的完整性、权威性及其观点立场正确性做任何保证或承诺!文档内容仅供研究参考,付费前请自行鉴别。
3、如文档内容存在违规,或者侵犯商业秘密、侵犯著作权等,请点击“违规举报”。

碎片内容

发表评论取消回复

参与评论可获取积分奖励  
材料大师姐
实名认证
内容提供者

材料代笔、论文期刊请加微信sjgw98咨询

阅读排行

确认删除?
VIP会员
客服微信
  • 扫一扫添加客服微信
回到顶部