县公务用车管理工作情况汇报

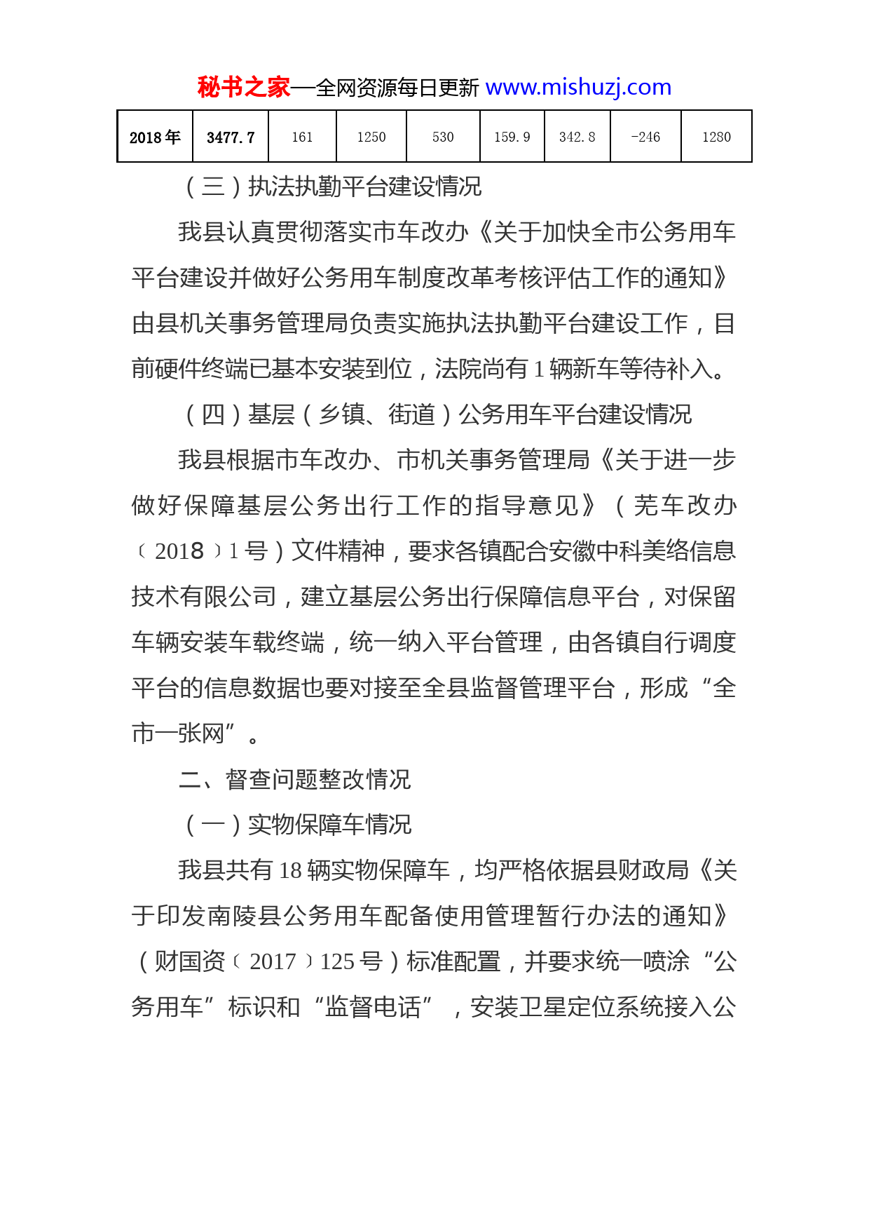
秘书之家—全网资源每日更新www.mishuzj.com县公务用车管理工作情况汇报一、2018年公务用车管理情况(一)车辆编制统一管理情况、保留公务用车编制情况和实际保留公务用车情况。车改以来,我县对保留车辆实行统一编制管理。根据省财政厅、公安厅《关于进一步强化公安机关执法执勤用车保障有关问题的通知》(财政法﹝2017﹞253号)文件精神,经县政府批准,为县公安局增加了7辆公务用车编制(其中执法执勤用车编制4辆),随后县财政局印发《关于核定公务用车编制数的通知》(财国资﹝2017﹞124号),对全县保留车辆进行了编制重新核定,目前我县车辆总编制210辆,实际保留用车208辆。(二)总支出、节支率情况2018年我县公务交通费用总支出(未统计社会化车辆租赁、新能源汽车租赁、包干交通费补贴、平台使用费)共3477.7万元,同比增长5.2%。南陵县公务交通费用(财政口径)计算明细表时间段总支出年均更新和购置费保留车辆运行费(非平台)保留司勤人员支出(非平台)平台支出平台收入公务交通补贴车辆运行费司勤人员支出2017年3306.01201168557150.0270.0-2391280秘书之家—全网资源每日更新www.mishuzj.com2018年3477.71611250530159.9342.8-2461280(三)执法执勤平台建设情况我县认真贯彻落实市车改办《关于加快全市公务用车平台建设并做好公务用车制度改革考核评估工作的通知》由县机关事务管理局负责实施执法执勤平台建设工作,目前硬件终端已基本安装到位,法院尚有1辆新车等待补入。(四)基层(乡镇、街道)公务用车平台建设情况我县根据市车改办、市机关事务管理局《关于进一步做好保障基层公务出行工作的指导意见》(芜车改办﹝2018﹞1号)文件精神,要求各镇配合安徽中科美络信息技术有限公司,建立基层公务出行保障信息平台,对保留车辆安装车载终端,统一纳入平台管理,由各镇自行调度平台的信息数据也要对接至全县监督管理平台,形成“全市一张网”。二、督查问题整改情况(一)实物保障车情况我县共有18辆实物保障车,均严格依据县财政局《关于印发南陵县公务用车配备使用管理暂行办法的通知》(财国资﹝2017﹞125号)标准配置,并要求统一喷涂“公务用车”标识和“监督电话”,安装卫星定位系统接入公秘书之家—全网资源每日更新www.mishuzj.com车管理信息平台。目前县督查室、县财政局、县审计局、县机关事务管理局正在开展联合专项督查工作。(二)班子副职用车情况根据巡查整改要求,我县已对四大班子及党委部门副职领导的相对固定用车模式进行调整,县领导用车时,由本人或所在部门办公室在公务用车平台提交用车申请,通过调度室进行随机派车,改变之前相对固定的派车模式。各乡镇班子副职未配备实物保障车辆,也无相对固定用车保障。(三)基层公务出行规范管理情况我县通过对保留车辆安装定位系统、进行标识化管理、定点停放、定点维修、节假日用车报备,各用车单位均建立纸质或线上的派车填单审批等制度,公务出行更加规范参改人员基本能自觉遵守各项制度规定,做到“坐车不拿钱、拿钱不坐车”,“公车私用”现象基本杜绝。三、存在问题与下一步工作计划(一)公务用车管理机制不顺自2016年3月完成车改以来,车改办作为临时改革机构持续运行近三年,难以满足常态化、长效化的全县公务用车管理工作需要,需上级部门尽快出台专项管理办法,明确县、镇两级公务用车管理部门,理顺管理机制、巩固改革成果,推动公务出行更加规范有序。秘书之家—全网资源每日更新www.mishuzj.com(二)乡镇公务出行保障成本升高车改后,我县各乡镇公务出行存在以下难题:一是乡镇公共交通相对市区及城区覆盖极为有限,干部出行成本较高。二是保障范围外频繁地下乡入村,是乡镇干部的工作日常,车改后车辆保留过少,非实物保障车辆由原来的40辆减少至8辆,已难以满足正常工作需要。三是乡镇有近一半在编工作人员为事业混编混岗,保障范围外出行车辆供应不足,保障范围内出行没有车补保障,同工不同酬的现状,一定程度上挫伤了此类人群的工作积极性。四是乡镇保障平台效能较差,理论上仅有1辆应急车通过平台调度,由于规模有限,反而比纸质派车单更为繁琐,且每年需增加近3万元的软件服务费用,经县车改办多次协调,仍有个别乡镇未与中科美络签订平台服务合同。除保留车辆外,我县各镇主要采用3种方式补充保障公务出行,依然存在诸多问题:一是采用新能源租赁车辆,但相关技术尚不成熟,且租赁成本相对于购买成本更高,与其租车使用,不如直接增加各镇新能源车辆编制。二是使用社会化租赁车辆,但我县除籍山镇(城关镇)外,绝大部分乡镇很难找到正规社会化车源,且使用成本相对于新能源租车更高。三是采取按距离远近定额制报销的办法予以保障,不仅最大化利用了乡镇干部的存量汽车资源,也解决了保障范围内其他身份人员的公务出行问题,得到秘书之家—全网资源每日更新www.mishuzj.com过中央和省车改办的肯定和推广,《人民日报》也进行过相关报道。经过近三年的实践,我县各乡镇基本确立了以包干制为主,其他方式为辅的保障模式,不过仍存在诸多挑战:例如补助标准不够统一、打折算法较为繁琐、用车情况尚不透明、档案管理有待完善、监督检查仍需强化。我县参考目前较为成熟的网约顺风车模式,将信息化管理技术、存量资源共享理念与定额包干制深度融合,起草了《南陵县公务出行包干共享平台建设方案》,并与中科美洛公司进行深度合作,在原有乡镇保障平台的基础上完成了原型的搭建。

1、当您付费下载文档后,您只拥有了使用权限,并不意味着购买了版权,文档只能用于自身使用,不得用于其他商业用途(如 [转卖]进行直接盈利或[编辑后售卖]进行间接盈利)。
2、本站所有内容均由合作方或网友上传,本站不对文档的完整性、权威性及其观点立场正确性做任何保证或承诺!文档内容仅供研究参考,付费前请自行鉴别。
3、如文档内容存在违规,或者侵犯商业秘密、侵犯著作权等,请点击“违规举报”。

碎片内容

双玖写作
实名认证
内容提供者

材料代笔、论文期刊请加微信sjgw98咨询

阅读排行

确认删除?
VIP会员
客服微信
  • 扫一扫添加客服微信
回到顶部