2026政绩观学习教育查摆问题清单(国企个人).docx

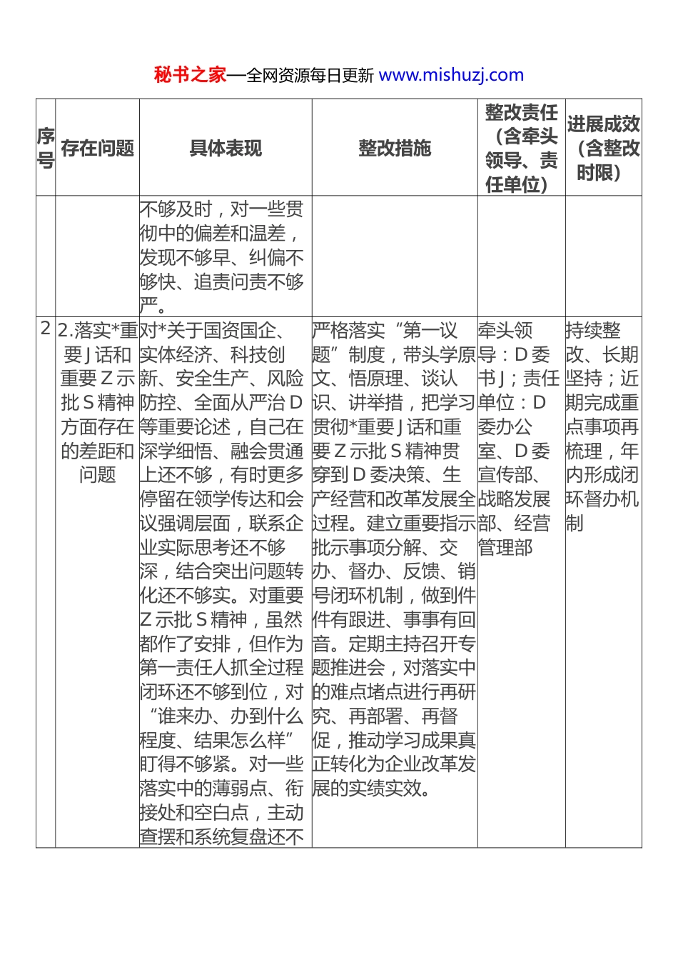
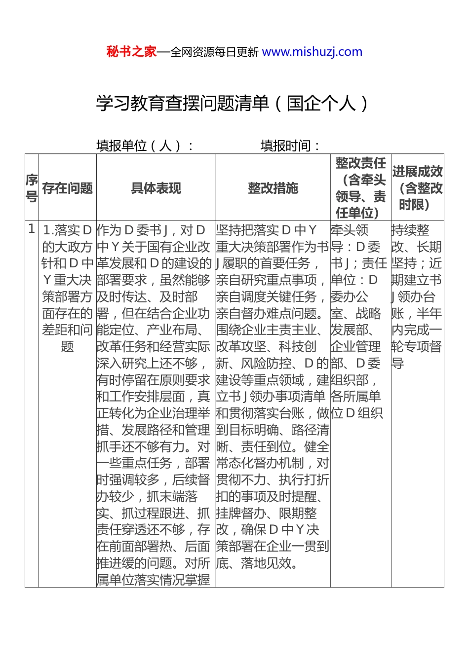
秘书之家—全网资源每日更新 www.mishuzj.com学习教育查摆问题清单(国企个人)填报单位(人): 填报时间:序号 存在问题具体表现整改措施整改责任(含牵头领导、责任单位)进展成效(含整改时限)1 1.落实 D的大政方针和 D 中Y 重大决策部署方面存在的差距和问题作为 D 委书 J,对 D中 Y 关于国有企业改革发展和 D 的建设的部署要求,虽然能够及时传达、及时部署,但在结合企业功能定位、产业布局、改革任务和经营实际深入研究上还不够,有时停留在原则要求和工作安排层面,真正转化为企业治理举措、发展路径和管理抓手还不够有力。对一些重点任务,部署时强调较多,后续督办较少,抓末端落实、抓过程跟进、抓责任穿透还不够,存在前面部署热、后面推进缓的问题。对所属单位落实情况掌握坚持把落实 D 中 Y重大决策部署作为书J 履职的首要任务,亲自研究重点事项,亲自调度关键任务,亲自督办难点问题。围绕企业主责主业、改革攻坚、科技创新、风险防控、D 的建设等重点领域,建立书 J 领办事项清单和贯彻落实台账,做到目标明确、路径清晰、责任到位。健全常态化督办机制,对贯彻不力、执行打折扣的事项及时提醒、挂牌督办、限期整改,确保 D 中 Y 决策部署在企业一贯到底、落地见效。牵头领导:D 委书 J;责任单位:D委办公室、战略发展部、企业管理部、D 委组织部,各所属单位 D 组织持续整改、长期坚持;近期建立书J 领办台账,半年内完成一轮专项督导秘书之家—全网资源每日更新 www.mishuzj.com序号 存在问题具体表现整改措施整改责任(含牵头领导、责任单位)进展成效(含整改时限)不够及时,对一些贯彻中的偏差和温差,发现不够早、纠偏不够快、追责问责不够严。2 2.落实*重要 J 话和重要 Z 示批 S 精神方面存在的差距和问题对*关于国资国企、实体经济、科技创新、安全生产、风险防控、全面从严治 D等重要论述,自己在深学细悟、融会贯通上还不够,有时更多停留在领学传达和会议强调层面,联系企业实际思考还不够深,结合突出问题转化还不够实。对重要Z 示批 S 精神,虽然都作了安排,但作为第一责任人抓全过程闭环还不够到位,对“谁来办、办到什么程度、结果怎么样”盯得不够紧。对一些落实中的薄弱点、衔接处和空白点,主动查摆和系统复盘还不严格落实“第一议题”制度,带头学原文、悟原理、谈认识、讲举措,把学习贯彻*重要 J 话和重要 Z 示批 S 精神贯穿到 D 委决策、生产经营和改革发展全过程。建立重要指示批示事项分解、交办、督办、反馈、销号闭环机制,做到件件有跟进、事事有回音。定期主持召开专题推进会,对落实中的难点堵点进行再研究、再部署、再督促,推动学习成果真正转化为企业改革发展的实绩实效。牵头领导:D 委书 J;责任单位:D委办公室、D 委宣传部、战略发展部、经营管理部持续整改、长期坚持;近期完成重点事项再梳理,年内形成闭环督办机制秘书之家—全网资源每日更新 www.mishuzj.com序号 存在问题具体表现整改措施整改责任(含牵头领导、责任单位)进展成效(含整改时限)够。33.树立“全国一盘棋”思想、服务服从大局方面存在的差距和问题作为 D 委书 J,站在服务国家战略、服务区域发展、服务现代化产业体系建设全局谋划企业工作的意识还不够强,有时更多从企业自身生存发展、经营压力和局部利益出发思考问题,对国企承担的政治责任、经济责任、社会责任统筹把握还不够。对企业项目布局、资源配置、改革安排与国家政策导向、行业发展趋势、区域经济布局的衔接考虑还不够前瞻,导致个别工作视野不够宽、站位不够高。与地方、行业、链上企业、科研机构协调联动不够主动,对借势借力、融入大局研究不深。强化从大局看企业、从全局抓发展的理念,把服务国家战略和区域发展需求作为谋划工作的前提和标尺。对重大项目、重大投资、重大改革事项,坚持先从政治要求和大局需要上对照审视,再从经营逻辑和实施条件上研究推进。加强与地方 D委政府、主管部门、产业链上下游企业和科研平台的沟通对接,推动企业更好发挥战略支撑作用、产业带动作用和服务保障作用。牵头领导:D 委书...

1、当您付费下载文档后,您只拥有了使用权限,并不意味着购买了版权,文档只能用于自身使用,不得用于其他商业用途(如 [转卖]进行直接盈利或[编辑后售卖]进行间接盈利)。
2、本站所有内容均由合作方或网友上传,本站不对文档的完整性、权威性及其观点立场正确性做任何保证或承诺!文档内容仅供研究参考,付费前请自行鉴别。
3、如文档内容存在违规,或者侵犯商业秘密、侵犯著作权等,请点击“违规举报”。

碎片内容

发表评论取消回复

参与评论可获取积分奖励  
材料大师姐
实名认证
内容提供者

材料代笔、论文期刊请加微信sjgw98咨询

阅读排行

确认删除?
VIP会员
客服微信
  • 扫一扫添加客服微信
回到顶部