2026政绩观学习教育查摆问题清单(国企班子).docx

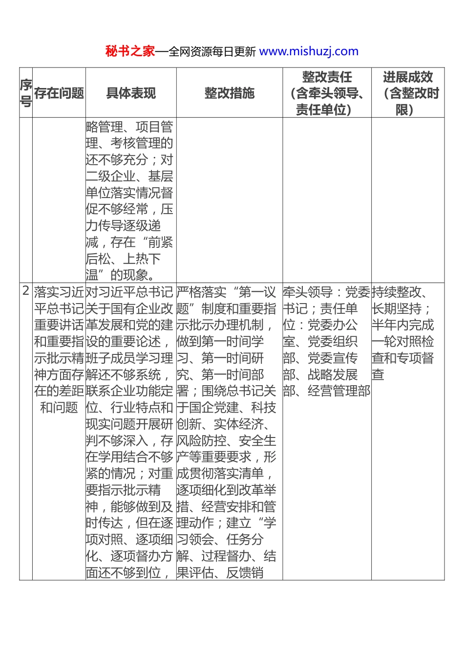
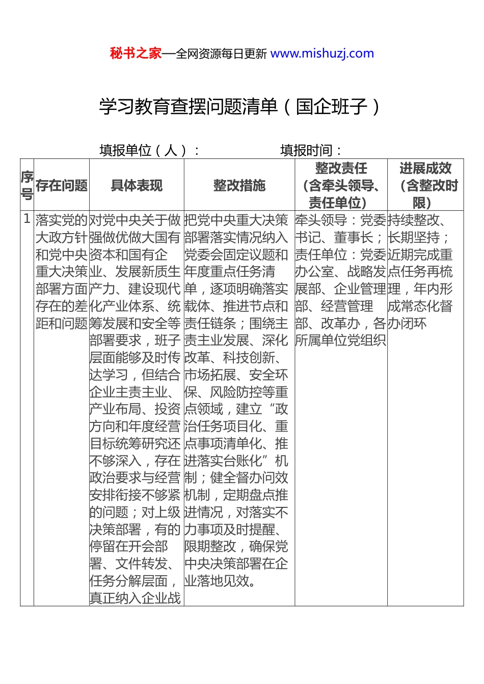
秘书之家—全网资源每日更新 www.mishuzj.com学习教育查摆问题清单(国企班子)填报单位(人): 填报时间:序号 存在问题具体表现整改措施整改责任(含牵头领导、责任单位)进展成效(含整改时限)1 落实党的大政方针和党中央重大决策部署方面存在的差距和问题对党中央关于做强做优做大国有资本和国有企业、发展新质生产力、建设现代化产业体系、统筹发展和安全等部署要求,班子层面能够及时传达学习,但结合企业主责主业、产业布局、投资方向和年度经营目标统筹研究还不够深入,存在政治要求与经营安排衔接不够紧的问题;对上级决策部署,有的停留在开会部署、文件转发、任务分解层面,真正纳入企业战把党中央重大决策部署落实情况纳入党委会固定议题和年度重点任务清单,逐项明确落实载体、推进节点和责任链条;围绕主责主业发展、深化改革、科技创新、市场拓展、安全环保、风险防控等重点领域,建立“政治任务项目化、重点事项清单化、推进落实台账化”机制;健全督办问效机制,定期盘点推进情况,对落实不力事项及时提醒、限期整改,确保党中央决策部署在企业落地见效。牵头领导:党委书记、董事长;责任单位:党委办公室、战略发展部、企业管理部、经营管理部、改革办,各所属单位党组织持续整改、长期坚持;近期完成重点任务再梳理,年内形成常态化督办闭环秘书之家—全网资源每日更新 www.mishuzj.com序号 存在问题具体表现整改措施整改责任(含牵头领导、责任单位)进展成效(含整改时限)略管理、项目管理、考核管理的还不够充分;对二级企业、基层单位落实情况督促不够经常,压力传导逐级递减,存在“前紧后松、上热下温”的现象。2 落实习近平总书记重要讲话和重要指示批示精神方面存在的差距和问题对习近平总书记关于国有企业改革发展和党的建设的重要论述,班子成员学习理解还不够系统,联系企业功能定位、行业特点和现实问题开展研判不够深入,存在学用结合不够紧的情况;对重要指示批示精神,能够做到及时传达,但在逐项对照、逐项细化、逐项督办方面还不够到位,严格落实“第一议题”制度和重要指示批示办理机制,做到第一时间学习、第一时间研究、第一时间部署;围绕总书记关于国企党建、科技创新、实体经济、风险防控、安全生产等重要要求,形成贯彻落实清单,逐项细化到改革举措、经营安排和管理动作;建立“学习领会、任务分解、过程督办、结果评估、反馈销牵头领导:党委书记;责任单位:党委办公室、党委组织部、党委宣传部、战略发展部、经营管理部持续整改、长期坚持;半年内完成一轮对照检查和专项督查秘书之家—全网资源每日更新 www.mishuzj.com序号 存在问题具体表现整改措施整改责任(含牵头领导、责任单位)进展成效(含整改时限)有的事项停留在表态落实层面;对落实成效缺少全过程跟踪评估和阶段性复盘,存在“研究时重视、推进中弱化、收口时统得不够”的问题。号”全链条落实机制,确保件件有着落、事事有回音。3 树立“全国一盘棋”思想、服务服从大局方面存在的差距和问题班子在处理企业局部利益与全局利益、当前经营压力与长远功能使命关系时,站在服务国家战略和区域发展大局上思考问题还不够自觉,有时更注重眼前经营指标,对服务大局的政治责任把握还不够充分;对产业布局优化、项目投向选择、资源配置调整与国家政策导向、区域产业布局、行业发展趋势的把服务国家战略、服务区域发展、服务行业升级作为企业谋划发展的重要坐标,推动重大事项先从大局上审视、再从经营上落地;健全重大投资、重大项目、重大改革事项前置对照机制,重点对照国家政策、行业趋势和区域需求开展评估论证;加强与产业链上下游、地方平台、科研机构协同联动,提升企业在大局中的功能承载力和资源配置牵头领导:党委书记、总经理;责任单位:战略发展部、投资发展部、经营管理部、改革办、科技创新部持续整改、长期坚持;年内完成重点项目和产业布局专题评估秘书之家—全网资源每日更新 www.mishuzj.com序号 存在问题具体表现整改措施整改责任(含牵头领导、责任单位)进展成效(含整改时限)衔接还不够紧密;在与地方政府、链上企业、科研院所、兄...

1、当您付费下载文档后,您只拥有了使用权限,并不意味着购买了版权,文档只能用于自身使用,不得用于其他商业用途(如 [转卖]进行直接盈利或[编辑后售卖]进行间接盈利)。
2、本站所有内容均由合作方或网友上传,本站不对文档的完整性、权威性及其观点立场正确性做任何保证或承诺!文档内容仅供研究参考,付费前请自行鉴别。
3、如文档内容存在违规,或者侵犯商业秘密、侵犯著作权等,请点击“违规举报”。

碎片内容

发表评论取消回复

参与评论可获取积分奖励  
材料大师姐
实名认证
内容提供者

材料代笔、论文期刊请加微信sjgw98咨询

阅读排行

确认删除?
VIP会员
客服微信
  • 扫一扫添加客服微信
回到顶部