中学党委书记树立和践行正确政绩观学习教育个人对照查摆问题清单.docxVIP专享优质

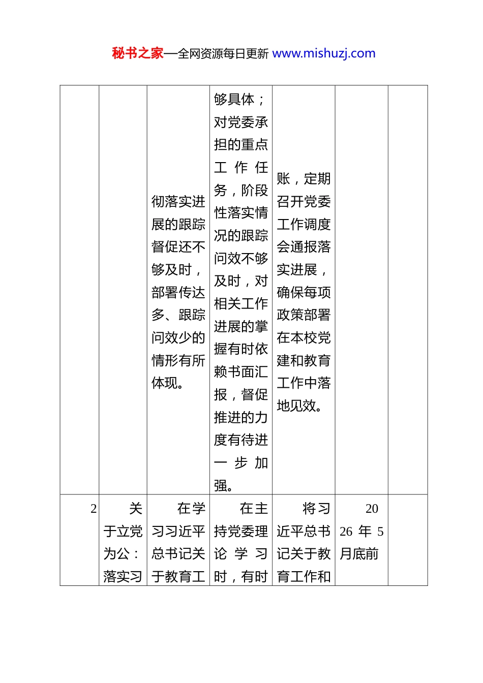
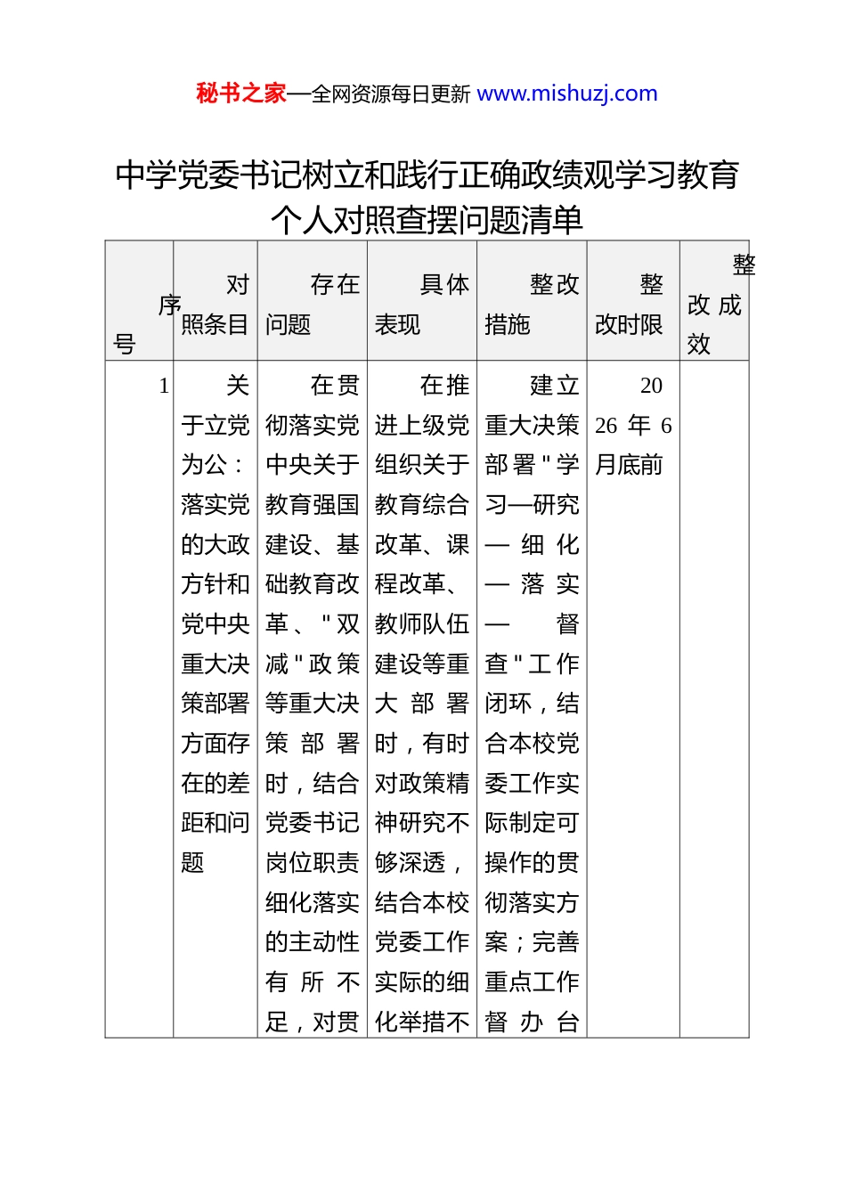
秘书之家—全网资源每日更新 www.mishuzj.com中学党委书记树立和践行正确政绩观学习教育个人对照查摆问题清单 序号对照条目存 在问题具 体表现整 改措施整改时限整改 成效1关于立党为公:落实党的大政方针和党中央重大决策部署方面存在的差距和问题在 贯彻落实党中央关于教育强国建设、基础教育改革 、 " 双减 " 政 策等重大决策 部 署时,结合党委书记岗位职责细化落实的主动性有 所 不足,对贯在 推进上级党组织关于教育综合改革、课程改革、教师队伍建设等重大 部 署时,有时对政策精神研究不够深透,结合本校党委工作实际的细化举措不建 立重大决策部 署 " 学习—研究— 细 化— 落 实—督查 " 工 作闭环,结合本校党委工作实际制定可操作的贯彻落实方案;完善重点工作督 办 台2026 年 6月底前秘书之家—全网资源每日更新 www.mishuzj.com彻落实进展的跟踪督促还不够及时,部署传达多、跟踪问效少的情形有所体现。够具体;对党委承担的重点工 作 任务,阶段性落实情况的跟踪问效不够及时,对相关工作进展的掌握有时依赖书面汇报,督促推进的力度有待进一 步 加强。账,定期召开党委工作调度会通报落实进展,确保每项政策部署在本校党建和教育工作中落地见效。2关于立党为公:落实习在 学习习近平总书记关于教育工在 主持党委理论 学 习时,有时将 习近平总书记关于教育工作和2026 年 5月底前秘书之家—全网资源每日更新 www.mishuzj.com近平总书记重要讲话和重要指示批示精神方面存在的差距和问题作、立德树人、青少年成长等重要论述方面,学习的系统性和深度有所不足,将学习成果转化为推动党建和教育工作具体举措的自觉性有待加强,学用转化的实效有待提升。偏重于归纳梳理原文,结合党委书记岗位职责和本校实际深入研讨的力度还不够;习近平总书记关于教 育 强国、立德树人、青少年思想引领的最新重要论述,转化为本校党建和教育教学工作具体举措立德树人重要论述列为个人重点自学内容,每次学习后撰写结合本校实际的学习体会;在谋划推进党建和教育重点工作前,带头组织学习相关重要论述,推动理论学习成果在各项工作中具体落实;加强秘书之家—全网资源每日更新 www.mishuzj.com的主动性不足,学用转化的实效有待加强。对党委委员和全体教职工学习教育的督 促 指导。3关于立党为公:树立 " 全国一盘棋 " 思想、服务服从大局方面存在的差距和问题在 统筹本校党建和教育工作与上级教育主管部门整体工作大局 关 系上,主动服务服从大局的意识有时不够强,在推进跨部门协调联动工作中在 推进上级统一部署的重点工作时,有时更多关注本校自身工作的落实,对如何通过本校党建和教育工作服务区域教育发展大局的主动谋划不加 强大局意识教育,将本校党建和教育工作与区域教育发展大局紧密结合;主动加强与教育主管部门和兄弟学校的对 接 联系,积极融入区域2026 年 6月底前秘书之家—全网资源每日更新 www.mishuzj.com合力还有提 升 空间,就本校本位看问题的局限性在个别工作中有 所 体现。够;在配合教育主管部门开展专项工作时,主动对接的积极性有时不足;在处理涉及区域教育整体利益的事项时,全局视野有待进一步拓展,主动补位意识有 待 加强。教育整体工 作 格局;定期研究本校工作与区域教育大局的结合点,强化服务大局的主动性和 自 觉性。4关于立党为公:作 为中学党委书记,在有 时对党委各项工作推完 善党委书记岗位职责2026 年 6月底前秘书之家—全网资源每日更新 www.mishuzj.com对照岗位职责履职方面存在的差距和问题统筹落实党委领导下的校长负责制、推进党建与教育教学深度融合 等 方面,日常督促和指导还不够到位,在推进重点工作时系统谋划的深度有待加强,整体履职效能有待进一 步 提升。进情况的跟踪了解不 够 及时,对党建工作和教育教学存在的薄弱环节发现 不 够早;在统筹推进党建引领、课 程 思政、师德师风建设等方面,协调各方力量形成合力的效果有待加强;对党委委员履清单,对照职责逐项查缺补漏;建立党委工作定期调度机制,加强对各项工作落实情况...

1、当您付费下载文档后,您只拥有了使用权限,并不意味着购买了版权,文档只能用于自身使用,不得用于其他商业用途(如 [转卖]进行直接盈利或[编辑后售卖]进行间接盈利)。
2、本站所有内容均由合作方或网友上传,本站不对文档的完整性、权威性及其观点立场正确性做任何保证或承诺!文档内容仅供研究参考,付费前请自行鉴别。
3、如文档内容存在违规,或者侵犯商业秘密、侵犯著作权等,请点击“违规举报”。

碎片内容

发表评论取消回复

参与评论可获取积分奖励  
材料大师姐
实名认证
内容提供者

材料代笔、论文期刊请加微信sjgw98咨询

阅读排行

确认删除?
VIP会员
客服微信
  • 扫一扫添加客服微信
回到顶部