2026 国企版政绩观学习教育问题整改台账(班子).xlsx

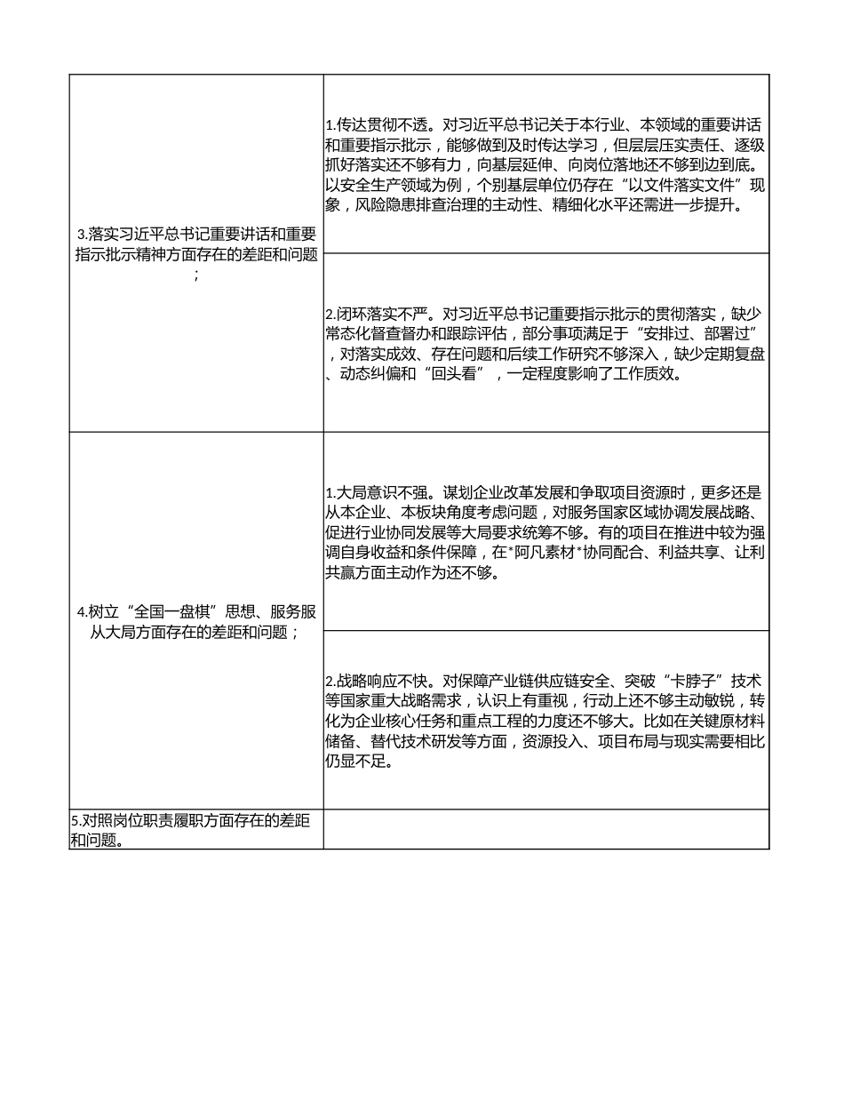
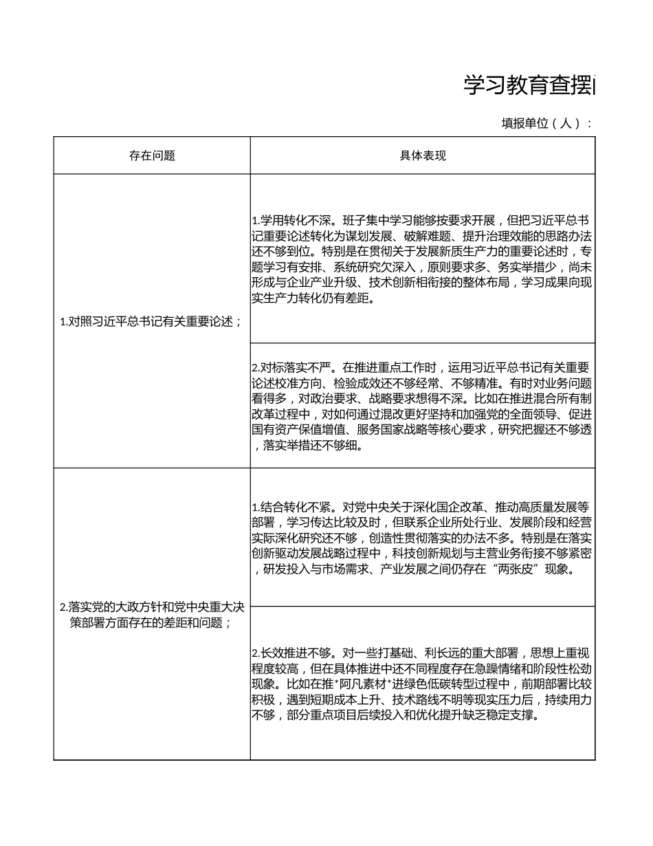
学习教育查摆问题清存在问题具体表现填报单位(人):*** 1.对照习近平总书记有关重要论述;1.学用转化不深。班子集中学习能够按要求开展,但把习近平总书记重要论述转化为谋划发展、破解难题、提升治理效能的思路办法还不够到位。特别是在贯彻关于发展新质生产力的重要论述时,专题学习有安排、系统研究欠深入,原则要求多、务实举措少,尚未形成与企业产业升级、技术创新相衔接的整体布局,学习成果向现实生产力转化仍有差距。2.对标落实不严。在推进重点工作时,运用习近平总书记有关重要论述校准方向、检验成效还不够经常、不够精准。有时对业务问题看得多,对政治要求、战略要求想得不深。比如在推进混合所有制改革过程中,对如何通过混改更好坚持和加强党的全面领导、促进国有资产保值增值、服务国家战略等核心要求,研究把握还不够透,落实举措还不够细。2.落实党的大政方针和党中央重大决策部署方面存在的差距和问题;1.结合转化不紧。对党中央关于深化国企改革、推动高质量发展等部署,学习传达比较及时,但联系企业所处行业、发展阶段和经营实际深化研究还不够,创造性贯彻落实的办法不多。特别是在落实创新驱动发展战略过程中,科技创新规划与主营业务衔接不够紧密,研发投入与市场需求、产业发展之间仍存在“两张皮”现象。2.长效推进不够。对一些打基础、利长远的重大部署,思想上重视程度较高,但在具体推进中还不同程度存在急躁情绪和阶段性松劲现象。比如在推*阿凡素材*进绿色低碳转型过程中,前期部署比较积极,遇到短期成本上升、技术路线不明等现实压力后,持续用力不够,部分重点项目后续投入和优化提升缺乏稳定支撑。3.落实习近平总书记重要讲话和重要指示批示精神方面存在的差距和问题;1.传达贯彻不透。对习近平总书记关于本行业、本领域的重要讲话和重要指示批示,能够做到及时传达学习,但层层压实责任、逐级抓好落实还不够有力,向基层延伸、向岗位落地还不够到边到底。以安全生产领域为例,个别基层单位仍存在“以文件落实文件”现象,风险隐患排查治理的主动性、精细化水平还需进一步提升。2.闭环落实不严。对习近平总书记重要指示批示的贯彻落实,缺少常态化督查督办和跟踪评估,部分事项满足于“安排过、部署过”,对落实成效、存在问题和后续工作研究不够深入,缺少定期复盘、动态纠偏和“回头看”,一定程度影响了工作质效。4.树立“全国一盘棋”思想、服务服从大局方面存在的差距和问题;1.大局意识不强。谋划企业改革发展和争取项目资源时,更多还是从本企业、本板块角度考虑问题,对服务国家区域协调发展战略、促进行业协同发展等大局要求统筹不够。有的项目在推进中较为强调自身收益和条件保障,在*阿凡素材*协同配合、利益共享、让利共赢方面主动作为还不够。2.战略响应不快。对保障产业链供应链安全、突破“卡脖子”技术等国家重大战略需求,认识上有重视,行动上还不够主动敏锐,转化为企业核心任务和重点工程的力度还不够大。比如在关键原材料储备、替代技术研发等方面,资源投入、项目布局与现实需要相比仍显不足。5.对照岗位职责履职方面存在的差距和问题。6.坚持人民至上、践行全心全意为人民服务宗旨方面存在的差距和问题;1.调查研究不深。班子成员下基层调研能够做到有计划、有安排,但深入一线、解剖麻雀还不够,听汇报、*阿凡素材*看点位较多,随机走访、面对面交流较少,对基层真实情况、职工群众所思所盼和一线风险隐患掌握还不够全面细致。个别调研停留在了解情况、听取介绍层面,运用调研成果推动解决问题还不够有力。2.基层减负不实。虽然持续强调为基层减负,但会议多、文件多、报表多、检查多等问题还没有从根本上得到有效解决,条线任务布置缺少统筹、口径不一、重复报送等现象仍然存在,基层单位在应对多头任务中耗费了较多精力,一定程度影响了抓落实、保安全、促发展的工作质效。7.深入基层、联系服务群众方面存在的差距和问题;8.推动解决民生、信访、群众急难愁盼问题方面存在的差距和不足;9.贯彻执行民主集中制方面存在的差距和问题;1.会前酝酿不足。重大事项提交党委会研究前,个别议题沟通不够深入,相关班子...

1、当您付费下载文档后,您只拥有了使用权限,并不意味着购买了版权,文档只能用于自身使用,不得用于其他商业用途(如 [转卖]进行直接盈利或[编辑后售卖]进行间接盈利)。
2、本站所有内容均由合作方或网友上传,本站不对文档的完整性、权威性及其观点立场正确性做任何保证或承诺!文档内容仅供研究参考,付费前请自行鉴别。
3、如文档内容存在违规,或者侵犯商业秘密、侵犯著作权等,请点击“违规举报”。

碎片内容

发表评论取消回复

参与评论可获取积分奖励  
材料大师姐
实名认证
内容提供者

材料代笔、论文期刊请加微信sjgw98咨询

阅读排行

确认删除?
VIP会员
客服微信
  • 扫一扫添加客服微信
回到顶部